Sirtuínas, os mecânicos do DNA

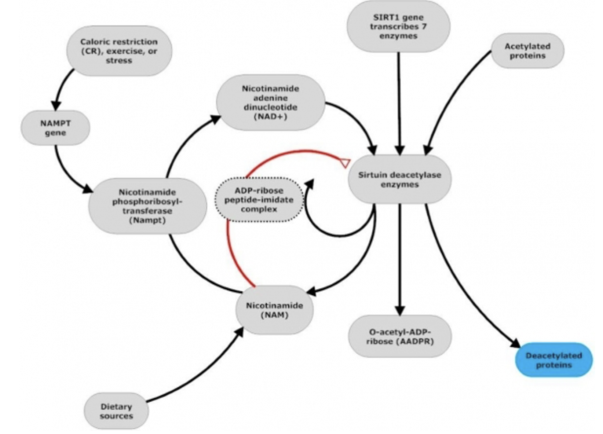
 Serão as sirtuínas os players principais da estabilidade genética e proteção contra doenças por envelhecimento? As sirtuínas são enzimas envolvidas na regulação do metabolismo, stress celular e longevidade. Elas são importantíssimas na regulação da expressão dos genes e na reparação do DNA quando este é danificado. À medida que envelhecemos, acumulam-se mais danos celulares e falhas no funcionamento das células. As sirtuínas têm um papel crucial na reparação e manutenção da homeostase, mas a sua atividade tende a diminuir com a idade, o que reduz a capacidade do organismo de lidar com esses danos.

 

 

Elas são dependentes de NAD+ para funcionarem pelo que moléculas que fornecem este nutriente podem melhorar a sua atividade, como o ribósido de nicotinamida ou nicotinamida mononucleotídea. Além disso, várias moléculas vegetais como compostos fenólicos, estimulam a atividade de algumas sirtuínas. Exemplo é o resveratrol do vinho tinto ou as catequinas do chá verde. O jejum intermitente é outro exemplo de ativador poderoso das sirtuínas e explica em parte os seus efeitos sobre o abrandamento do envelhecimento da restrição calórica.

 

 

Saber mais:

Resveratrol, Niacin, Nicotinamide Riboside: Key Players in Activating Sirtuins to Mimic Calorie Restriction & Extend Lifespan